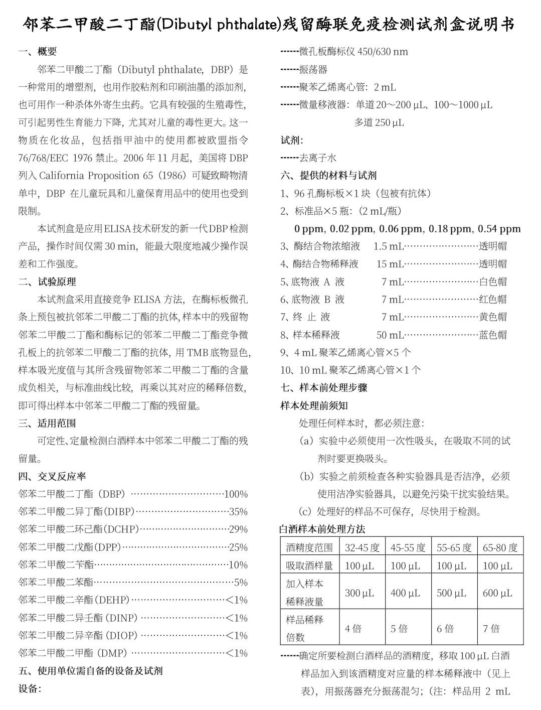
- 白酒中塑化剂检测试剂盒96次
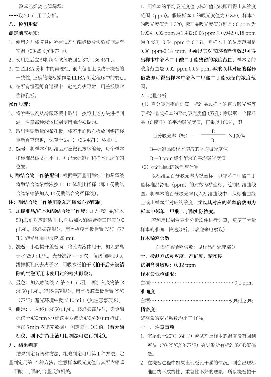
详细信息
级别:酶联免疫 用途类别:塑化剂检测 含量:100 % 产品规格:96次 CAS:- 品牌:白酒中 型号:96次 订货:1/3/6/8/3/6/7/4/9/4/0同微信
邻苯二甲酸二丁酯(Dibutyl phthalate)残留酶联免疫检测试剂盒说明书
一、概要 ------微孔板酶标仪450/630nm
邻茉二甲酸二丁酯(Dibutylphthalate,DBP)是一种常用的增塑剂,也用作胶粘剂和印刷油墨的添加剂,-…-聚茉乙精离心管:2mL 也可用作一种杀体外寄生虫药。它具有较强的生殖毒性,……微量移液器:单道20~200hL、100~1000hL 可引起男性生育能力下降,尤其对儿童的毒性更大。这一多道250hT, 物质在化妆品,包括指甲油中的使用都被欧盟指令试剂: 76/768/EEC1976禁止。2006年11月起,美国将DBP。-----去离子水聚苯乙烯离心管稀释) 1、用样本的平均吸光度值与标准值比较即可得出其浓度
--取50μL用于分析。 范围(ppm)。假设样本1的吸光度值为0.820,样本2
八、检测步骤 的吸光度值为1.320,标准品吸光度值分别是:0ppm为
测定前应须知: 1.924;0.02ppm为1.432;0.06 ppm为0.942;0.18ppm
1、使用之前将模具内所有试剂与酶标板放实验桌回温至 为0.483;0.54ppm为0.161。则样本1的浓度范围是
室温(20-25C/68-77°℉)。 0.06 ppm-0.18 ppm再乘以其对应的稀释倍数即可得
2、使用之后立即将所有试剂放回2-8℃(36-46F)。 出样本中邻苯二甲酸二丁酯残留的浓度范围;样本2的
3、在 ELISA分析中的再现性,很大程度上取决于洗板的 浓度范围是0.02 ppm-0.06 ppm再乘以其对应的稀释
一致性,正确的洗板操作是ELISA 测定程序中的要点。 倍数即可得出样本中邻苯二甲酸二丁酯残留的浓度范
4、在所有恒温孵育过程中,避免光线照射,用盖板膜封围。
住微孔板。 2、定量分析
操作步骤: (1)百分吸光率的计算,标准品或样本的百分吸光率等
1、将所需试剂从冷藏环境中取出,按照上述方法进行回 于标准品或样本的平均吸光度值(双孔)除以,
注意每种液体试剂使用前均须摇匀。 品(0标准)的平均吸光度值,再乘以100%,即
2、取出需要数量的微孔板,将不用的徹孔板放回铝箔袋 B
重新真空密封,保存于2-8C(36-46°F)环境中。 百分吸光率(%)= B X100%
3、编号:将样本和标准品对应徹孔按序编号,每个样本 B-标准品或样本溶液的平均吸光度值
和标准品做2孔平行,并记录标准孔和样本孔所在的 B--0 ppm标准溶液的平均吸光度值
位置。 (2)标准曲线的绘制与计算
4、酶结合物工作液配制:根据需要量用酶结合物稀释液 以标准品百分吸光率为纵坐标,以邻苯二甲酸二丁
将酶结合物浓缩液按1:10体积比稀释(即1份酶结 酯标准品浓度(ppm)的对数为槽坐标,绘制标准曲线
合物浓缩液加入10份酶结合物稀释液)。 图。将样本的百分吸光率代入标准曲线中,从标准曲线
注:酶结合物工作液用聚苯乙烯离心管配制。 上读出样本所对应的浓度,乘以其对应的稀释倍数即为
5、加标准品/样本和酶结合物工作液:加入标准品/样本 样本中邻苯二甲酸二丁酯实际浓度。
50μL到对应的微孔中,然后加入酶结合物工作液100 若利用试剂盒分析软件进行计算,更便于大量
山孔,轻轻振荡混匀,用盖板膜盖板后置25℃(77 样本的准确、快速分析。(欢迎来电索取)
°F)避光环境中反应20min。 样本稀释倍数
6、洗板:小心揭开盖板膜,将孔内液体甩干,加入去离 白酒样品稀释倍数:见样品前处理部分。
子水250μ山/孔,充分洗涤4-5次,每次间隔10s, 十、检测方法灵敏度、准确度、精密度
泼掉板孔内去离子水,用吸水纸拍干(拍干后未被清 试剂盒灵敏度:0.02ppm
除的气泡可用未使用过的枪头戳破)。 样本*低检测限:
7、显色:加入底物液A液50μL/孔,再加入底物液B 白酒…---.......+..............+...---+**-----0.1 ppm
液50μL/孔,轻轻振荡混匀,用盖板膜盖板后置25℃ 准确度:
(77°F)避光环境中反应10min(见注意事项8)。 白酒…………........................90%±20%
8、测定:加入终止液50μL/孔,轻轻报荡混匀,设定酶 精密度:
标仪于450nm处(建议用双波长450/630nm检测, 试剂盒的变异系数均小于10%。
请在5min内读完数据),测定每孔OD值。(若无酶 十一、注意事项
标仪,则不加终止液用目测法可进行判定)。 1、室温低于20℃(68F)或试剂及样本的温度没有回到
九、结果判定 室温(20-25℃/68-77°F)会导致所有标准的OD值偏
结果判定有两种方法,粗略判定可用第1种方法,定 量判定用第2种方法。注意样本吸光度值与其所含邻苯 2、在洗板过程中如果出现板孔干燥的情况,则会出现标
二甲酸二丁酯的含量成负相关。 准曲线不成线性,重复性不好的现象。 -
供应商的其他相关信息
查看更多
-
产品搜索
-
产品分类
-
非法添加物劣质食品检测类
- 甲醛检测试剂/对照品
- 工业碱检测试剂/对照液
- 双氧水速测试剂包
- 对羟基苯甲酸酯速测盒
- 苯甲酸山梨酸速测盒
- 造假木耳检测
- 二氧化硫速测管/盒
- 二氧化硫速测盒补充试剂
- 吊白块甲醛速测管
- 苏丹红速测盒/对照品
- 水溶性非食用色素速测盒
- 非食用色素孔雀石绿对照液
- 非食用色素俾士麦棕对照液
- 非食用色素碱性橙Ⅱ
- 非食用色素罗丹明B对照液
- 硼砂和硼酸检测/对照品
- 生熟豆浆速测试剂
- 碘盐含碘量速测液
- 注水肉检测试纸
- 芝麻油纯度检测试剂
- 盐酸克伦特罗速测卡/对照品
- 莱克多巴胺速测卡/对照品
- 沙丁胺醇速测卡/对照品
- 地沟油类检测试剂
- 面粉增白剂速测卡
- 游离矿酸检测试纸
- 食醋总酸速测液
- 酱油总酸氨基酸态氮速测液
- 味精谷氨酸钠速测液
- 味精中硫化钠检测/对照品
- 孔雀石绿速测卡
- 蜂蜜酸度速测液
- 蜂蜜糊精速测液
- 罗丹明B检测试剂盒
- 盐囟硫酸镁氯化镁速测包
- 牛乳新鲜度速测盒
- 牛乳酸度速测盒
- 牛乳掺碱速测包
- 牛乳尿素速测盒
- 乳品中糊精速测试剂
- 生熟乳检测试剂
- 乳品中蛋白质速测管
- 硫氰酸钠速测盒/对照液
- 三聚氰胺速测卡/对照品
- 硝酸盐速测管/对照液
- 餐具洁净度快速检测
- 大米新鲜度速测液
- 大米中石蜡/矿物油速测盒
- 鸡蛋新鲜度比重试剂
- 挥发性盐基氮速测盒
- 肉类新鲜度检测试剂盒
- 罂粟壳检测卡
- 漂白防腐剂亚硫酸盐速测盒
- 面粉中铝检测试剂盒
-
水质快速检测试剂类
-
微生物致病菌真菌毒素检测
-
食品安全快速检测箱
- 食品安全检测箱简装J-5
- 食品安全检测箱中档Z-5
- 食品安全检测箱高档G-5
- 食物中毒应急保障箱ZD-51
- 食物中毒应急保障箱ZD-52
- 餐饮业安全检测箱CY-51
- 餐饮业安全保障箱CY-52
- 大型卫生食品安全快检箱
- 酒醇速测箱JC-2
- 食品采样箱铝合金箱C-1型
- 食品采样箱塑料箱C-2型
- 乳品安全快检箱LP-1型
- 餐饮具采样检测箱CJ-1型
- 餐饮具现场采样检测箱CJ-2
- 食品微生物采样检测箱W-1
- 食品微生物采样检测箱W-2
- 水质采样箱SC-1型
- 水质微生物采样检测箱SW-2
- 水质理化快速检测箱SL-09型
- 水质理化快速检测箱SL-12
- 食品安全快速检测箱z-4
- 泳池水安全快速检测箱YCS-2型
- 劣质油(地沟油)快检箱
- 突发事件应急救护包
-
急性中毒快速检测类
-
食品安全检测仪类
-
水质检测仪系列
-
抗生素及药物残留检测类
-
化学制剂及制品
-
环境监测类仪器
-
肉类水份检测仪类
-
微生物检测类产品
-
传感器系列
-
细菌生化鉴定系列
-
药敏纸片
-
标准溶液
-
杂质测定用标准溶液
-
环保试剂
-
色调标准比色液
-
色调标准贮备液
-
标准溶液及标准比色液
-
标准比色液
-
环保分析专用试剂
-
环保标液
-
离子色谱测定用标准溶
-
色度溶液
-
电导率标准溶液
-
浊度标准混悬液
-
滴定分析(容量分析)用
-
特种通用试剂
-
其它精细化学品
-
化学制剂及制品
-
实验室用品
-
疫病胶体金检测卡
-
-
公司相册
扫一扫,手机浏览



